Radial profiles and power deposition
plot_radial_electron_density, plot_radial_electron_temperature, and
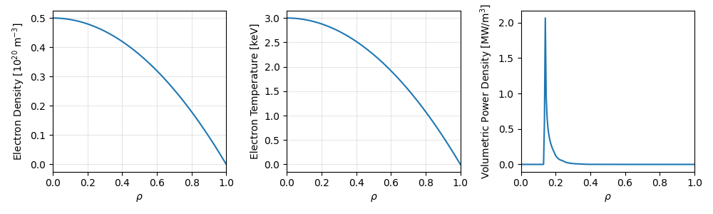
plot_radial_power_density visualise the plasma state and ECRH heating
profile as functions of the normalised radius \(\rho\).
plot_linear_power_density shows power absorbed per metre of beam arc length.
This example uses the bundled W7-X equilibrium from raytrax.examples.w7x.
Setup: equilibrium, profiles, and beam trace
We load the equilibrium, define parabolic profiles, and run trace
to obtain both the beam trajectory and the radial deposition profile.
import contextlib
import io
import warnings
import jax
jax.config.update("jax_enable_x64", True)
warnings.filterwarnings("ignore", category=DeprecationWarning, module="equinox")
warnings.filterwarnings("ignore", category=UserWarning, message=".*non-interactive.*")
import jax.numpy as jnp
import matplotlib.pyplot as plt
from raytrax import Beam, RadialProfiles, trace
from raytrax.examples.w7x import (
PortA,
get_w7x_magnetic_configuration,
w7x_aiming_angles_to_direction,
)
from raytrax.plot.plot1d import (
plot_linear_power_density,
plot_radial_electron_density,
plot_radial_electron_temperature,
plot_radial_power_density,
)
with contextlib.redirect_stdout(io.StringIO()):
mag_conf = get_w7x_magnetic_configuration()
rho_prof = jnp.linspace(0, 1, 200)
profiles = RadialProfiles(
rho=rho_prof,
electron_density=0.5 * (1.0 - rho_prof**2),
electron_temperature=3.0 * (1.0 - rho_prof**2),
)
beam = Beam(
position=jnp.array(PortA.D1.cartesian),
direction=jnp.array(
w7x_aiming_angles_to_direction(
theta_pol_deg=-10.0,
theta_tor_deg=0.0,
antenna_phi_deg=PortA.D1.phi_deg,
)
),
frequency=jnp.array(140e9),
mode="O",
power=1e6,
)
result = trace(mag_conf, profiles, beam)
Plasma profiles and power deposition
Three-panel figure: electron density \(n_e(\rho)\), electron temperature \(T_e(\rho)\), and volumetric ECRH power density \(\mathrm{d}P/\mathrm{d}V(\rho)\).
fig, axes = plt.subplots(1, 3, figsize=(10, 3))
plot_radial_electron_density(profiles, ax=axes[0])
plot_radial_electron_temperature(profiles, ax=axes[1])
plot_radial_power_density(result.radial_profile, ax=axes[2])
plt.tight_layout()
plt.show()

Linear power density
plot_linear_power_density shows how much power is deposited per unit
arc length along the beam path.
fig, ax = plt.subplots(figsize=(6, 3))
plot_linear_power_density(result.beam_profile, ax=ax)
plt.tight_layout()
plt.show()

Total running time of the script: ( 0 minutes 54.986 seconds)