Skip to content

2D Visualization

Helper functions for visualising the magnetic equilibrium, plasma profiles, and ECRH beam trajectories.

1D radial plots

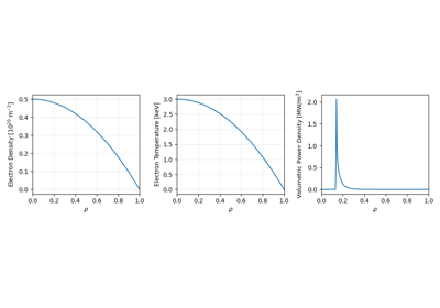
The raytrax.plot.plot1d module provides matplotlib helpers for inspecting radial plasma profiles and ECRH power deposition.

2D poloidal plots

The raytrax.plot.plot2d module provides matplotlib helpers for visualising the plasma equilibrium and ECRH beam trajectory on a poloidal R–Z cross-section.